
编制背景:
近年来,随着区块链技术的发展和应用场景的逐步成熟,带动了我国NFT数字藏品市场的高速发展。数字藏品发行和交易平台、艺术作品权益方、消费者均经历了野蛮成长带来的喜悦和阵痛。鉴于行业良性发展的需要,结合广东省互联网协会区块链专业委员会成员单位、泰和泰律师事务所、广东中科智能区块链技术有限公司等组织机构在NFT数字藏品技术应用、运营规范、金融合规等方面的实践探索,根据中共中央办公厅国务院办公厅印发的《关于推进实施国家文化数字化战略的意见》的精神和要求,结合相关行业实践,特制定本合规操作指引,以期为发行NFT数字藏品服务的行业提供客观、守法、合规、有序的指引,服务社会、服务行业、服务人民经济,共建良性市场环境,共同迎接数字化时代的到来。
1. 定义NFT,全称为Non-Fungible Token,指非同质化代币,是用于表示数字资产(包括jpg和视频剪辑形式)的唯一加密货币令牌,可以流转买卖,在中国市场NFT通常被称为数字藏品。
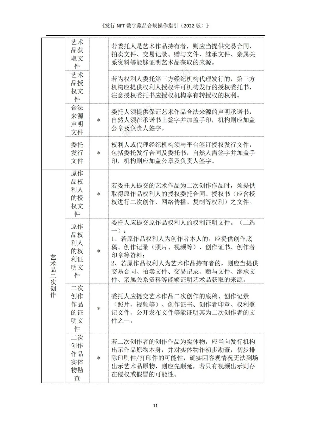
2. 市场发展及存在的主要问题自2020年海外市场掀起NFT技术发展的热潮,国内市场参考国外NFT技术和发展模式,开拓了具有自身特色的数字藏品发展路径,基于区块链的数字藏品是使用区块链技术通过唯一标识确认权益归属的数字作品、艺术品和商品,能够在区块链网络中标记出其所有者,并对相关版权等信息进行追溯。2021年以来,全球NFT市场高速发展,根据部分研究机构报告,全球NFT市场规模已达到650亿美元。国内越来越多的企业机构也加入到NFT数字藏品的发展热潮中来。由于NFT数字藏品发展时间短,现今可直接适用的法律法规相对较少,在市场快速发展的同时也显现出很多风险和问题,主要如下:数字藏品平台经营主体资质良莠不齐。数字藏品平台经营主体缺乏合规意识,主体责任不明,运营资质不完备,区块链网络接入真假混乱,部分数字藏品平台开通上线或关闭较为随意,易造成用户财产重大损失。艺术品等发行标的权益确权缺乏合法保障。艺术品等标的铸造发行数字藏品缺乏规范的合法授权流程,或存在发行标的未授权或缺乏实际价值即上链铸造发行的情况,易造成版权纠纷或用户财产损失。用户过度关注数字藏品投机行为,忽略艺术品等发行标的的实际价值,缺乏技术性合规性评判依据。数字藏品的过度投机行为,必然助长非理性投资热,以及数字藏品的金融化容易被不法之徒利用来进行非法用途,如洗钱等,从而忽视标的物的实际价值,忽略基于区块链技术应用的客观规律,形成巨大的投机风险,进而出现非法维权、恶意投诉等聚集性行为,成为社会秩序和数字经济良性健康发展的不稳定因素。
3. 行业发展契机数字藏品行业发展虽然处于早期,但基于数字资产的确权、确价、存证、流转、溯源,是互联网发展到web3.0时代和元宇宙发展中的必要构成。在国家大力发展元宇宙产业,发展数字经济的国家战略契机下,艺术品、音像作品、潮玩产品、品牌商品的NFT数字化升级和新的营销运营模式,是大势所趋,前景广阔。
中瑆科技作为联合编制单位,整合华南理工大学计算机信息化研究团队资源,联合广东中科智能区块链技术有限公司,通过数字科技集成创新与文化科技深度融合,为社会数字经济健康稳定发展注入新活力。



















